流片技术工具分享

Chip fabrication technology tools

芯片流片全景解析:从设计到量产的全流程深度剖析

在半导体产业中,“芯片流片”被视为整个设计流程的分水岭。它标志着设计阶段的结束,进入了真正的制造环节。无论是智能手机、自动驾驶汽车,还是5G基站、AI服务器,背后都离不开流片这个关键步骤。流片不仅仅是一次生产行为,它是一场综合考验,检验着设计团队的技术能力、验证流程的严谨性以及与代工厂的协作效率。

 

一、芯片流片的概念与重要性

 

芯片流片,英文常称为 Tape-out,是指将设计完成的电路版图数据提交给晶圆代工厂,制作光罩并进行小批量试生产的过程。它就像是把“数字世界的蓝图”转移到硅片上,为量产做好最后的准备。

 

流片的重要性不言而喻。它是将设计落地的关键环节,是设计能否变成现实产品的分水岭。通过流片得到的样片,设计团队能够验证功能是否正确、性能是否达标、工艺是否匹配,从而决定后续能否进入大规模生产。如果这一环节失败,不仅意味着设计需要返工,还会造成巨大的时间延误和资金损失。因此,几乎每一家芯片公司都会把“提升流片一次成功率”作为核心目标。

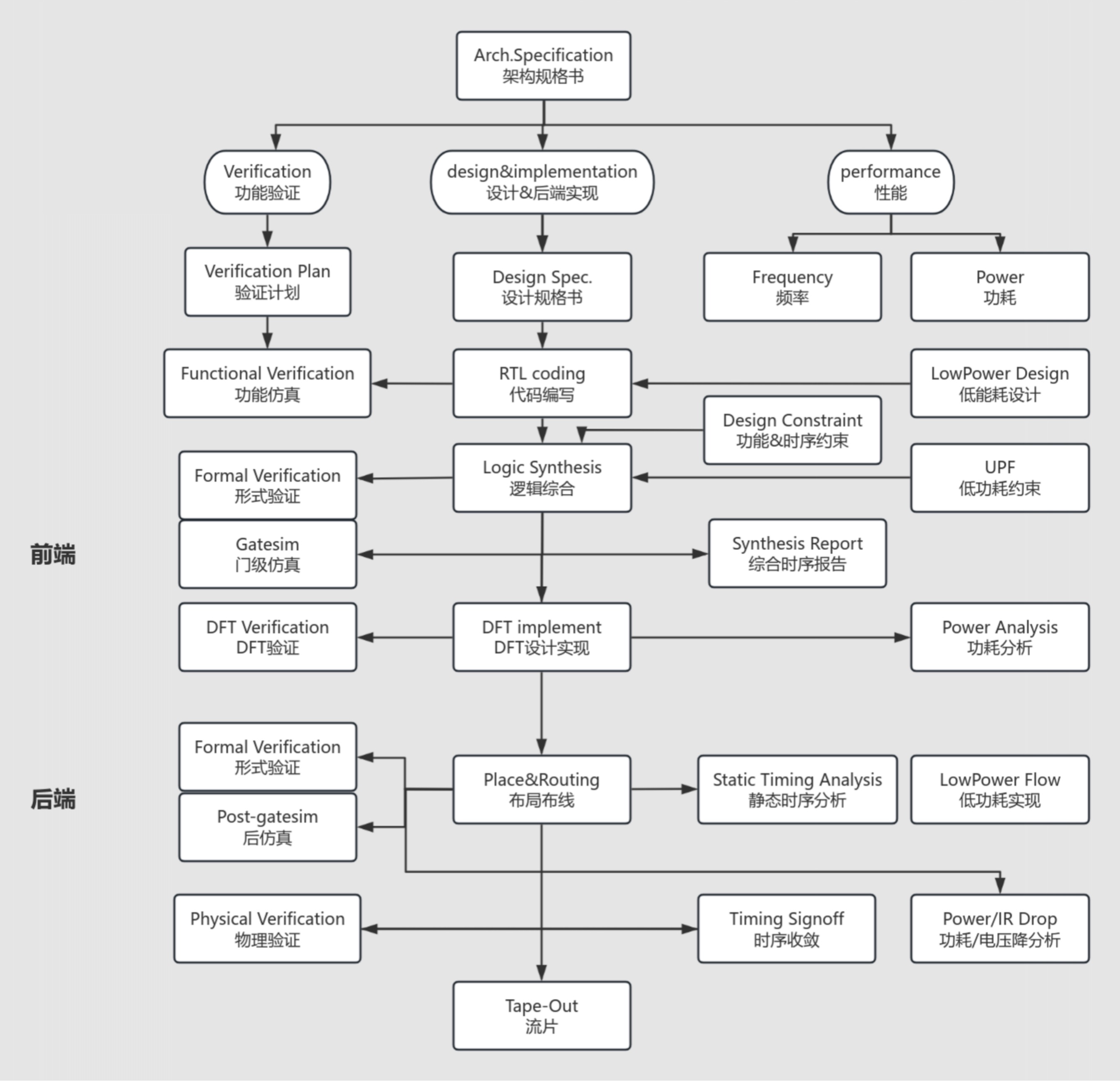
图片8 

 

二、从设计到Tape-out:流片前的精密准备

 

流片不是孤立的操作,而是整个设计流程的延续。设计团队需要先完成前端的功能开发,再完成后端的物理实现,最后通过一系列严谨的检查确认无误后,才能进入Tape-out

 

在前端设计阶段,工程师会通过硬件描述语言编写RTL代码,描述电路的行为逻辑。设计完成后,要通过功能仿真验证,确保逻辑在不同输入下都能得到正确输出。为了降低后期测试的难度,还会在设计中加入可测试性设计(DFT)结构,比如扫描链、内建自测试模块。

 

后端设计的重点是把前端逻辑转化为物理版图,包括布局规划、时钟树综合、布线优化、功耗控制和信号完整性分析。这个过程通常伴随着反复迭代,直到满足时序、面积和功耗要求。

 

Tape-out之前,设计团队会进行多轮验证,包括设计规则检查(DRC)、版图和原理图一致性验证(LVS)、寄生参数提取和后仿真等步骤。这些工作虽然繁琐,却是确保流片成功的保险。如果此时放过一个错误,可能会导致整个晶圆批次报废,损失数百万美元。

图片9 

 

三、版图布线与光罩制作

 

设计验证完成后,EDA工具会输出最终的GDSII版图文件,这份文件就像是芯片的“蓝图”,会交给晶圆厂制作光罩。

 

布局布线是后端设计中最复杂的部分。设计师要把数以百万计的逻辑单元安排到有限的芯片面积上,既要保证连线最短、性能最佳,又要给后续工艺留出足够的制造余量。同时要兼顾电源分布、时钟延迟、功耗热点等各种问题。完成的版图往往是设计团队数月努力的成果,既是工程技术,也是艺术创作。

 

光罩制作则是把版图转化为可以用于光刻的“底片”。在先进制程下,光罩制作成本极高,EUV光刻用的光罩价格可达数百万美元。因此,在光罩制作前必须经过全面验证,避免将错误带入生产。

 

四、晶圆制造、封装与测试

 

进入晶圆制造环节后,芯片设计终于开始变成现实。晶圆制造包含上百道工序,包括光刻、刻蚀、离子注入、薄膜沉积和化学机械抛光等。每一步都需要纳米级别的精度,任何微小偏差都可能导致良率下降。

 

当电路结构在晶圆上完全成型后,晶圆会被切割成一颗颗独立的芯片,再进行封装,将芯片固定、散热,并与外部电路连接。最后的测试阶段会检查芯片的功能、性能、功耗和可靠性,只有合格的芯片才能进入客户手中。

图片10 

 

五、行业挑战与未来趋势

 

流片不仅技术复杂,成本也极高。随着制程工艺从28nm走向7nm5nm,流片一次的费用从数百万美元飙升到数千万美元。这让芯片公司面临巨大资金压力,也迫使设计团队尽可能提高一次成功率。

 

为应对挑战,企业会引入更先进的EDA工具,采用模块化和分层设计方法,提升验证覆盖率。同时,通过多项目晶圆(MPW)共享流片,降低首次试制成本。与代工厂保持密切沟通,及时优化工艺参数,也是提升成功率的重要手段。

 

从市场角度来看,芯片流片技术正被广泛应用于消费电子、通信、汽车、医疗等行业。未来,随着AI、自动驾驶和物联网的崛起,对高性能芯片的需求会进一步扩大,流片的规模和复杂度也会持续增长。先进制程、绿色制造和全球产业链协作将成为未来的主旋律,推动整个半导体行业向更高水平发展。

 

结语

 

芯片流片是一场精心准备的“大考”,它检验着设计团队的每一行代码、每一次验证、每一次布局布线的决策。只有当设计、验证、制造紧密配合,才能在一次Tape-out中拿到合格的芯片样品,加速产品上市。

 

随着半导体产业竞争日益激烈,提高流片成功率、降低成本、缩短设计周期将成为每家芯片公司的核心任务。未来,随着技术的进步和协作模式的升级,流片将更加高效、绿色,为整个行业的发展注入新的动力。


上一篇:芯片良率深度解析:制造工艺的“生命体征” 下一篇:芯片设计EDA工具全解析:数字化时代的设计引擎 返回列表